搜索

NEWS

新闻中心
小米汽车案再开庭法务:雷军多次建议别买;广州国资接盘恒大汽车;湖北前首富宣战金龙鱼;魅族总部大楼25亿出售? 大件事

更新时间:2025-11-24 15:22:37     浏览:

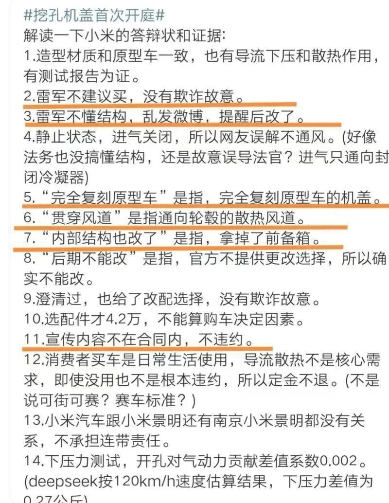
  据媒体报道,11月20日,小米SU7 Ultra“挖孔机盖”虚假宣传案进行了开庭质证。

  小米汽车曾表示,量产车的碳纤维双风道前舱盖完全复刻了原型车,小米集团董事长雷军也曾在微博发文表示:“碳纤维前舱盖,不仅改了外观,内部结构也改了。双风道直接导向轮毂,支持轮毂散热。”不过,8小时后,雷军删除了微博的最后一句“双风道直接导向轮毂,支持轮毂散热”。

  有消费者认为,选装价4.2万元的碳纤维挖孔机盖,其实际功能与宣传不符,质疑小米汽车涉嫌虚假宣传,还有消费者就此提起诉讼。

  据红星资本局,在11月10日开庭当天,小米律师提交了84页、14组新证据,导致该案推迟到11月20日开庭质证。维权车主们认为,小米在开庭后才提交证据,是为了拖延诉讼进程。

  小米法务团队强调,雷军在发布会和直播中屡次表示“不建议购买”,且主动表示挖孔机盖价格较高;经技术工程师指正,立即删除相关表述;小米汽车专门进行了澄清说明等行为,都说明小米汽车不存在虚假宣传的主观故意。

  值得一提的是,11月20日,小米汽车宣布第50万辆整车正式下产线,此时距离开启交付仅仅过去了1年8个月,而传统车企需5-10年才能实现该目标。

  乘联会最新数据显示,小米汽车10月份零售销量达到48654辆,其中,YU7的批发销量达到33662辆,进入乘用车单月销量前十名。

  小米集团发布的三季度财报显示,小米集团营收1131亿元,同比增长22.3%;经调整净利润为113亿元,同比增长80.9%。其中,智能电动汽车及AI等创新业务分部营收290亿元,首次实现单季度经营收益转正,单季经营收益7亿元。

  金龙鱼油罐车事件发生近500天后,11月20日,湖北前首富兰世立在北京召开新闻发布会,要求金龙鱼就当时的油罐车事件道歉,并质问金龙鱼为何如此欺人太甚。

  兰世立被誉为“中国民营航空第一人”,他一手创办东星航空,跻身福布斯中国富豪榜。但东星航空于2009年宣告破产,兰世立也因逃避追缴欠税罪身陷囹圄,历经数年羁押后重获自由。

  2016年,兰世立因涉及跨国股权收购的合同诈骗案被通缉,成为国际红通人员,于2019年在新加坡被抓获并押解回广州受审。2021年,广州中院以事实不清、证据不足宣判其无罪释放,兰世立后因此案获得59.11万元国家赔偿。

  2024年7月初,《新京报》发布调查报道《罐车运输乱象调查:卸完煤制油直接装运食用大豆油》,称部分普货罐车在运输中存在严重违规操作:一辆满载食用大豆油的罐车,三天前刚将一车煤制油从宁夏运到河北秦皇岛,卸完后并未清洗储存罐,就直接装上食用大豆油继续运输。

  当年7月9日,益海嘉里金龙鱼食品集团股份有限公司(即金龙鱼)发布官方声明,强调集团对散装食用油运输有严格监管,运输车辆均经过严格查验、检验手续。

  7月11日,兰世立在抖音和今日头条平台发布视频称,“这个油罐车装了食油进了金龙鱼的工厂,金龙鱼两天跌了6500个亿”“他们把拉油的车,运油以后连清洗都不清洗,直接运食油”“现在不是毒牛奶啊,连食油都有毒”。

  数据显示,截至2024年7月30日,该视频在抖音平台点赞量达4.6万次,评论量8341次,转发量2万次。

  但官方此后发布的调查结果显示,该罐车实际车主为掩盖问题,指使他人开具虚假清洗票据,但并未指出金龙鱼与此事有关联。

  2024年10月21日,益海嘉里食品营销有限公司以名誉权纠纷为由,将兰世立诉至上海市浦东新区人民法院,要求公开道歉,并赔偿10万元。

  今年4月,法院一审判决,认定兰世立构成名誉权侵权,判令其在抖音、今日头条连续七天公开道歉,并赔偿益海嘉里1万元经济损失及2万元律师费。兰世立不服判决提起上诉后,今年9月,二审法院维持原判。

  兰世立称,自己收到二审判决后,由于财务错误,本应向益海嘉里支付1万元,误转成10万元。而益海嘉里在收到执行款以后,不但不向法庭报告执行款已收到,反而向法庭申请强制执行,冻结本人账户。“当时我正在美国出差,结果银行账户被冻结,差点流落街头。而且至今我的账户还未解冻。”

  目前,兰世立已正式向上海市高级人民法院申请再审名誉权纠纷一案。同时对于金龙鱼隐匿收款事实、申请强制执行导致账户冻结的行为,兰世立将另行起诉,要求其返还多收的9万元非法所得、公开赔礼道歉,并承担全部诉讼费用及律师费。

  11月21日消息,据国家企业信用信息公示系统显示,恒大汽车两家子公司近日发生工商变更。

  恒大新能源汽车(广东)有限公司、恒大智能汽车(广东)有限公司原股东恒大新能源汽车投资控股集团有限公司退出,新增广州国资旗下广州聚力现代产业发展有限公司为全资股东。

  广州聚力现代产业发展有限公司成立于2024年10月29日,企业注册资本26.4亿元,实缴资本3000万元。该公司有6名股东,均为广州国资企业。其中,广州产业投资控股集团有限公司、广州南沙开发建设集团有限公司分别持股33.33%,广州钢铁控股有限公司、广州港集团有限公司、广州数字科技集团有限公司、广州金控集团有限公司分别持股8.33%。

  据上海证券报,对于广州国资接盘的消息,记者向广州聚力现代产业发展有限公司的一个股东方代表求证,得到肯定回复。“先收回地块。”上述股东方代表说。

  对于下一步广州聚力现代产业发展有限公司是否会“下场造车”的提问,该股东代表方表示“下回分解”。

  2020年,恒大方面以5.9亿元总价拿下土地面积约43.7万平方米的2020NGY-8地块,规划用于新能源汽车整车及核心零部件的研发与制造。另外,恒大新能源与南沙区商务局签订的《投入产出监管协议书》,该地块协定总投资不低于25亿元,研发费用不低于20亿元,投资强度不低于4500元/平方米,承诺30个月内建成投产。

  今年7月8日,根据广州市规划和自然资源局官网公示的《闲置土地认定书》,恒大汽车广州南沙区土地被收回。

  今年7月28日,恒大新能源汽车(广东)有限公司及恒大智能汽车(广东)有限公司于2024年7月26日收到相关地方人民法院下发的通知书,个别债权人于2024年7月25日向相关地方人民法院申请对两家公司进行破产重整。

  2024年上半年,恒大汽车净亏损202.56亿元,相比去年同期的68.73亿元扩大133.8亿元。值得注意的是,恒大汽车上半年亏损,已经超过2023年全年亏损,2023年全年亏损119.95亿元。

  由于至今未披露2024年年报,恒大汽车自今年4月1日起在港交所暂停买卖,并将继续停牌。

  11月19日晚,中金公司、东兴证券、信达证券三家券商同步发布《关于筹划重大资产重组的停牌公告》,正式拉开证券业首例“一吞二”并购重组序幕。

  根据公告,中金公司将通过向东兴证券全体A股换股股东发行A股股票、向信达证券全体A股换股股东发行A股股票的方式换股吸收合并东兴证券、信达证券。本次重组及正式交易文件尚需三方提交各自董事会、股东会审议,并经有权监管机构批准后方可正式实施。

  财报显示,截至今年前三季度,中金公司总资产为7649.41亿元,东兴证券为1163.91亿元,信达证券为1282.51亿元,简单相加后三者总资产合计10095.83亿元,仅次于中信证券、国泰海通、华泰证券,将成为第4家突破万亿规模的上市券商。

  在盈利能力方面,今年前三季度,中金公司、东兴证券、信达证券分别实现营收207.61亿元、36.10亿元、30.19亿元,合并后营收将达273.9亿元,位列行业第三;同期净利润分别为65.67亿元、15.99亿元、13.54亿元,合并后净利润将达95.20亿元,位列行业第六。

  此次中金公司与收购标的东兴证券、信达证券的实际控制人均为中央汇金。本次合并有助于整合汇金旗下金融资源,打造世界一流投资银行。

  据Wind信息,三家公司均只具备公募业务资格,不存在凭借特殊牌照实现“以小吞大”的可能性。

  沪上某基金公司人士分析认为,若以规模最大的中金基金为主体吸收合并另外两家,一方面可以整合东兴基金以巩固固收业务,另一方面可通过合并信达澳亚基金补强主动权益能力。其中最关键的问题,在于妥善处理信达澳亚基金的外资股东股权问题。

  不过,深圳某基金公司人士也提出了另一种可能:“整合不一定非要以中金基金吸收合并另外两家。例如,可以先由中金基金合并东兴基金,再通过引入新股东等方式,使中金公司对信达澳亚基金从控股转为参股,这样也能满足‘一参一控’的监管要求。此外,信达澳亚基金以主动权益为主,其投研文化与其他两家存在差异,企业文化的融合难度较大。”

  11月20日,据媒体报道称,有网友在58同城上发现,位于广东省珠海市高新区唐家湾的一处高端综合办公园区正在出售中,发布人为黄先生,标价2.5亿元,总面积约23848.55平方米。

  有网友查询具体地址发现,该定位在百度地图标记为“魅族科技楼”,挂牌的大楼外观也和魅族官网的总部大楼外观相符,只是没有了魅族Logo和字样。

  当日下午,有网友在@魅族科技的官方微博账号评论区中留言询问:“是要搬新总部了吗?”对此,魅族科技回应称:“不搬,魅族科技大楼租期还很长,会一直陪着大家,追求源于热爱。”

  另据蓝鲸科技,魅族相关人士回应称,“未收到大楼出售相关通知,也无撤离珠海的相关通知。”

  魅族科技由黄章于2003年创立,2008年开始在智能手机领域投入全部精力,致力开发高端智能手机。2009年,全触屏智能机魅族M8正式上市,新机发布五个月销售额就突破5亿元大关。

  但此后魅族因与高通的多年官司重创资金链,2013至2014年又因库存积压遭遇打击,2015年魅族亏损超10亿元,2018年再国内仅售出948万台智能手机,同期小米销量为4796万台。2021年,魅族内部信透露,创始人及原CEO黄章卸任,黄质潘出任魅族CEO。那时据第三方数据,魅族手机在市场上的份额缩减至0.1%。

  2022年7月,吉利控股的星纪时代宣布收购魅族科技79.09%的控股权,魅族科技作为独立品牌继续保持运营。

  2024年魅族高调宣布All in AI,但原定7月发布的魅族22系列因高层动荡两度延期。今年6月,黄质潘重新出山,任星纪魅族集团CEO。与此同时,“星纪魅族科技”官方微信公众号、微博、旗舰店等平台名称也改回原名“魅族科技”。

  业内人士分析,随着黄质潘的上台,魅族的产品策略或将重新聚焦中高端。但如今的手机市场早已一片红海,在苹果、华为、小米、vivo、OPPO、三星等一众强敌下,抢夺所剩无几的市场并非易事。

  (本文由无冕财经综合自界面新闻、凤凰网《风暴眼》、红星资本局、时代周报、观察者网、上海证券报、每日经济新闻、第一财经等报道。)

  声明:本文由入驻搜狐公众平台的作者撰写,除搜狐官方账号外,观点仅代表作者本人,不代表搜狐立场。